最新名单丨湘雅二医院驻桂专家详细介绍一览表

发布时间:2025-10-09来源:中南大学湘雅二医院桂林医院医讯 阅读:

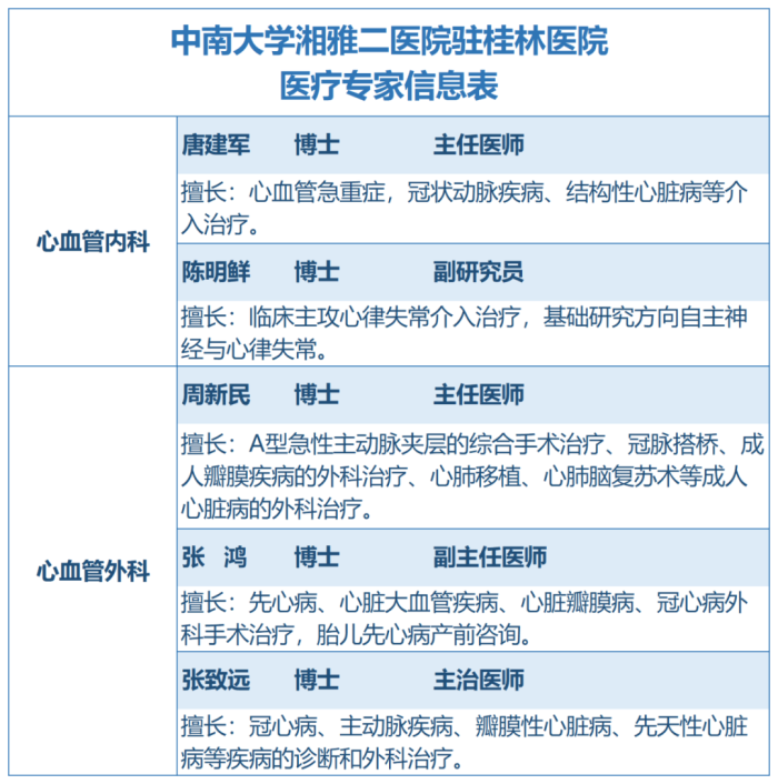
  不用劳累奔波,国家级医疗专家就在身边。中南大学湘雅二医院桂林医院再迎强大援军——目前,常驻桂林的湘雅二医院权威专家已达52位,包括36位医疗专家、16位管理和护理专家,全面覆盖核心科室。他们已长期扎根桂林,通过专家门诊、高难度手术、病区查房及专业教学,将国家队的医疗技术和服务品质带到“家门口”,为桂林乃至桂北地区的群众健康保驾护航。看名医,不用再奔波——现在开始,优质医疗触手可及。

1.png

2.png

3.png

4.png

5.png

6.png

8.png

9.png

来源:党委宣传科


责任编辑:雷渝
相关信息
合作机构
生活网简介 | 网站地图 | 广告价格 | 联系我们 | 法律声明 | 建站服务 | 投稿